
Grandmeister 36 & et Grandmeister 40 Deluxe
Tout d'abord, faisons un petit tour d'horizon du Grandmeister.
En voici ses caractéristiques générales :
✅ Tête d'ampli à lampes
✅ Puissance : 36 W (ou 40 W pour le Deluxe)
✅ Réducteur de puissance : 18, 5, 1, 0 W. En mode 0W, pas de son sur l'ampli, parfait pour utiliser en studio avec le DI intégré par exemple.
✅ Lampes de préa mplification / phase inverter : 3x 12AX7
✅ Lampes de puissance : 4x EL84
✅ Canaux : 4 (Clean, Crunch, Lead, Ultra)
✅ Modulation: Chorus, Flanger, Phaser, Tremolo, Tap-Delay, Digital Spring Reverb, noise gate
✅ Boucle d'effets : commutable en midi
✅ Fonctions de commutation : Presets / Channels, Boost, Delay, Modulation, Gate, boucle d'effet
✅ Fonctions spéciales : réducteur de puissance programmable, Noise Gate, potentiomètres avec fonction de mémoire
✅ TSC (Tube Safety Control) avec réglage de Bias automatique et continu + protection des tubes de puissance.
✅ Entrée/sortie/thru MIDI, 128 programmes sauvegardables et rappelables par un pédalier midi
✅ Boîte de direct intégré : (Redbox 1 pour le Grandmeister 36, Redbox 5 pour le Grandmeister Deluxe 40) avec simulateur de HP et sortie XLR
✅ Sortie line out pour sono ou accordeur
A l'exception du volume principal (main volume) tous les réglages (y compris la sélection de canaux) sont mémorisables et rappelables en MIDI. Si l'on veut un son avec la Modulation et le Delay allumé par exemple, pas de soucis, il suffit de sauver dans un preset le son avec tous les réglages positionnés.
Problèmes sur les Grandmeister :
On ne peut programmer les mémoires internes du GM que si l'on dispose soit d'un éditeur (tablette/PC/Mac), soit d'un pédalier midi. En effet, au moment de la sauvegarde d'un programme, il faut envoyer le program change du programme de destination avant de confirmer l'écriture. C'est d'ailleurs pour cela que l'on le trouve en bundle chez Thomann avec le pédalier midi de la marque.. (et seulement pour 100€ de plus, ce qui n'est pas cher).
Mais là ou les choses se compliquent, c'est lorsque l'on veut préparer un preset ou l'on sauve avec Chorus et/ou Delay éteint pour pouvoir le cas échéant l'allumer en cours de jeu. Cela ne fonctionne pas! En effet, lorsque l'on coupe l'un de ces deux effets et que l'on sauve, plutôt que de simplement garder trace du fait que l'on ait coupé l'effet, l'ampli met le réglage d'efficacité à zéro. Lorsque l'on l'allume en midi, il n'est du coup plus actif! Ce point m'a été confirmé par le support H&K (très réactif et courtois par ailleurs) qui ne souhaite pas le corriger, car ils ont arrêté les développements, malgré le très bon placement en terme de ventes (#7 et #8 des amplis à lampes chez Thomann en Novembre 2025).
Par ailleurs, il n'y a pas d'implémentation Tap Tempo dans le midi (voir tableau ci-dessous). Il ne peut être utilisé qu'à l'aide du pédalier fourni par la marque. Lorsqu'on recourt à un pédalier externe, tel que le FCB1010, il faut jouer sur le "delay time", ce qui n'est pas franchement très pratique sur scène pour caler le tempo du délai à un morceau en cours de jeu.
Néanmoins l'implémentation midi est déjà intéressante et permet de faire pas mal de choses.
Implémentation midi sur base de control change:
| CTRL (dec) | Fonction |
| 001 | Modulation Intensity (0>127) |
| 004 | Delay Time, 128 steps, 51 ms to 1360 ms (0>127) |
| 007 | Volume (soft) (0>127) |
| 009 | Mute On-Off. On status remains active until the amp channel is changed, the volume parameter is changed or the amp is re-started. (0>127) |
| 012 | Mod-FX Type (0>31, 32>63, 64>95, 96>127) |
| 020 | Gain (soft) (0>127) |
| 021 | Bass (0>127) |
| 022 | Mid (0>127) |
| 023 | Treble (0>127) |
| 024 | Resonance (0>127) |
| 025 | Presence (0>127) |
| 026 | Modulation Speed (always for the active modulation effect) (0>127) |
| 027 | Delay Feedback (0>127) |
| 028 | Delay Volume (0>127) |
| 029 | Reverb Volume (0>127) |
| 030 | Power Soak Switching (5 sectors) |
| 031 | Channel Switching (4 sectors) (0>31, 32>63, 64>95, 96>127) |
| 052 | Mod-FX On-Off (0, >0) |
| 053 | Delay On-Off (0, >0) |
| 054 | Reverb On-Off (0, >0) |
| 055 | FX-Loop On-Off (0, >0) |
| 056 | Gain (hard) (0>127) |
| 057 | Volume (hard) (0>127) |
| 063 | Noise Gate On-Off (0, >0) |
| 064 | Boost On-Off (0, >0) |
Implementation midi en Sysex
Une implémentation midi alternative existe, basée sur des commandes SYSEX. Elle n'est pas documentée, mais j'ai fait un peu d'ingénierie inverse sur les échanges entre l'éditeur sur tablette et l'ampli et j'ai pu voir qu'il n'y a pas plus de contrôles disponibles que dans l'implémentation midi basée sur des control change, plus facile à manipuler. La seule chose que l'on semble y gagner est le fait que le paramètres est sur 8 bits (256 valeurs) au lieu de 7 si envoyé par un contrôleur.
Voici un exemple sur le paramètre Delay Time, en Sysex :
F0 00 20 44 00 10 00 05 00 04 04 01 7F 7F F7 tempo 44 (le mini, valeur 255, 1360ms)
F0 00 20 44 00 10 00 05 00 04 04 01 00 00 F7 tempo 84 (valeur 128, 708 ms)
F0 00 20 44 00 10 00 05 00 04 04 00 7F 7E F7 tempo 85 (valeur 127, 703 ms)
F0 00 20 44 00 10 00 05 00 04 04 00 00 01 F7 tempo 1176 (le max, valeur 0, 51 ms)
Explication:
F0 Sysex start
00 20 44 Manufacturer code (Stamer Musikanlagen GmbH, AKA Hughes and Kettner)
00 10 00 05 00 04 Parameter change
04 Delay time
XX YY Valeur (de 0 à 255, codés sur 8 bits. Le MSB est dans le 2e octef, car une valeur de données ne peut être codée que sur 7 bits)
ZZ Checksum
F7 Sysex end
Pédalier midi FCB1010 de Berhringer
Le firmware livré avec le FCB1010 n'est pas génial, et ne permet pas de disposer d'une rangée de switches en mode "stomp boxe" (pour allumer ou éteindre les effets) et d'une autre rangée pour changer les programmes. Il n'a que peu évolué (version actuelle V1.50.1E), et la programmation manuelle est fastidieuse. Heureusement, depuis près de 10 ans, la communauté a développé des firmwares alternatifs. Le plus connu est UnO, développé par Ossandust. La dernière version gratuite est la 1.04. Une version payante existe aussi (la 1.40). Il est difficile de trouver la version gratuite en téléchargement, aussi vous pourrez la trouver ICI. Voici le changelog, le guide de l'utilisateur et le diagramme de programmation., On peut aisément acheter une eprom programmée avec la version 1.0.4 sur Ebay par exemple. Son changement assez simple, puisqu'il suffit de changer une mémoire à l'intérieur du FCB1010. La suite de ce tutoriel repose sur un firmware 1.04...
Pour faciliter l'édition, il existe un éditeur sur PC ou Mac: FCB1010 Control Center. Pour la modique somme de 24 euros, il facilite grandement la programmation et donne une vision synthétique de ses programmes.
Muni de l'éditeur, et de la version 1.04 de Uno, on dispose désormais d'un pédalier midi capable de :
- Gérer l'accès direct à 10 programmes, et le changement de banque (10 par 10)
- OU Gérer l'accès direct à 5 programmes ET à 5 foot switches assignables à des contrôles midi quel que soit le programme choisi (ils ne changeront donc pas de fonction d'un programme à un autre).
- De disposer pour chaque programme :
- De 2 pédales d'expression librement assignables, et sur lesquelles pou pourra préciser les valeurs min et max envoyables (super pratique dans certains cas pour fixer des limites qui soient "musicales".).
- De la faculté d'allumer ou d'éteindre 2 sorties sur contact sec (relais) par exemple pour changer de canal sur un ampli en lieu et place du foot switch de changement de canaux. Elles peuvent être pulsées, ou allumées/éteintes en permanence selon votre choix de config.
- D'envoyer jusqu'à 5 programmes change sur 5 canaux midi différents, pour piloter différents effets
- D'envoyer jusqu'à 2 control change de votre choix
- D'envoyer une note (par exemple pour gérer le tap tempo sur les effets qui utilisent cette méthode)
- Dans le cas ou l'on a choisi la config 5 programmes + 5 stompboxes, On peut préciser l'état de chaque stompbox au changement de programme (On / Off / Sans changement). Si l'état est on ou off, le pédalier enverra automatiquement le contrôle considéré à la bonne valeur. Nous verrons l'intérêt que cela va représenter pour piloter le Grandmeister.
Mise en oeuvre du FCB1010 avec le Grandmeister
Lors de la configuration du FCB1010 pour sa mise en oeuvre avec le Grandmeister, l'idéal est de disposer de 2 interfaces midi ou d'une à 2 ports:
- L'une connectée en in/out sur le FCB1010
- La seconde connectée en in/out sur le Grandmeister
On peut bien sur le faire avec une seule mais il faudra brancher / débrancher ce qui risque d'être fastidieux
Bien que l'on puisse éditer aussi bien le Grandmeister que le FCB par leurs panneaux avant, j'ai choisi de travailler avec des logiciels sur PC pour le faire, c'est plus simple. Pour le FCB, cela se fait avec le FCB/Uno Control center (voir plus haut). Pour le Grandmeister, H&K ne fournit pas d'éditeur autre que sur tablette. Un français (très sympa d'ailleurs) nommé Frédéric Bory a développé un éditeur basé sur CTRLR, qui fonctionne sur PC, Mac et peut éditer aussi bien le GM36 que le GM40. Il est téléchargeable ICI pour PC et ICI pour mac. Une version dédiée au GM36 pour pc existe aussi et est téléchargeable ici. A noter que Frédéric Bory a publié le code source de son éditeur (https://github.com/fredzo/Hughes-KettnerRemote) mais que pour le compiler, il faut une version spécitique de CTRLR (https://github.com/fredzo/ctrlr). Je n'ai pas creusé de ce coté, l'étiteur fonctionnant très bien.
H&K fournit des éditeurs pour tablette, Android ou IOS. Mais pour les faire fonctionner il faut disposer d'une interface midi Bluetooth que l'on connecte à l'arrière du GM. Les interfaces les plus fiables dans ce domaine sont celles de CME/Widi. Malheureusement elles ne sont pas données (autour de 50 euros par point). CME vient de sortie une nouvelle interface qui sort du lot par son coté couteau suisse: la H4MidiWC. Elle dispose de 2 ports midi complets in/out, d'un hote USB/Midi pouvant accepter jusqu'à 8 hôtes (via un hub), d'une interface PC/Mac projetant 4 ports dans l'ordinateur, et d'un support que l'on peut équiper de Bluetooth midi à l'aide de leur module optionnel Widi Core. J'en ai acheté une et c'est un super couteau suisse. Elle me permet d'éditer simultanément le H&K par l'Ipad ou le PC, d'envoyer les messages de changement de programme par le pédalier midi, etc.. On peut également faire du routage d'un port à l'autre, filter les messages midi, et le tout par l'application mobile (ou pc/mac) livrée avec.

Bien sur elle ne sert uniquement qu'à la maison ou pour programmer le GM+FCB. En config live, je n'ai que pédalier midi branché au GM, car je n'ai pas besoin d'éditer mes presets.
Edition des presets sur le GM
La premètre chose à faire va être de préparer ses presets sur le H&K. Le mieux est de le faire par l'éditeur (PC/Mac ou mobile) car lorsque l'on sauve le programme, il faudra préciser dans quel emplacement mémoire on souhaite le mettre et ca on ne peut pas le faire par le panneau avant de l'ampli.
A l'aide de l'éditeur sur PC ou Mac vous allez pouvoir faire une chose que vous ne pourriez pas faire sur mobile : conserver les anciens programmes livrés avec. Il y a 17 banques livrées avec le H&K. Je vous recommande de les déplacer de la banque 1 à la banque 16, ce qui vous laissera les 15 premières pour votre usage (soit 60 sons). Vous pourrez utiliser le bouton "Lib. Editor" pour cette action.
Ainsi préparé votre mémoire devrait ressembler à cela (les programmes 61 à 128 sont ceux d'usine qui étaient en 1 avant, les programmes 1 à 10 sont les miens) :

Astuce: Si vous souhaitez pouvoir allumer les effets de phase et/ou le delay lors du jeu, il vous faut IMPERATIVEMENT sauver le programme avec ces deux effets allumés sinon vous en perdrez l'usage:

Pour le reste, gérez votre preset comme vous l'entendez... et faites ceci pour tous les presets dont vous allez avoir besoin. Je vous recommande de faire ensuite une sauvegarde de tous les programmes sur votre ordi (Save AS en bas à droite) pour pouvoir recharger votre banque à la demande.
Préparation de la config du FCB1010
Ici, nous allons faire travailler le FCB en "Stomp mode", avec les switches supérieurs configurés en stomp et ceux du bas en changement de programme. Sur le GM, nous avons 6 fonctions qui peuvent faire l'objet d'allumage / extinction :
- Boost (CC 064 décimal)
- Modulation (CC 052 décimal)
- Delay (CC 053 décimal)
- Reverb (CC 054 décimal)
- Noise gate (CC 063 décimal)
- Effect loop (CC 055 décimal)
Du coup, vous ne pourrez en commander directement que 5 sur les 6 par les stomp. Dans l'editeur FCB, vous avez une icone represantant un listing qui va vous permettre d'éditer les paramètres globalement / plus facilement. La première action va consister à affecter les contrôleurs que vous souhaitez affecter aux stomp. Dans mon cas, j'ai choisi de mettre dans l'odre BOOST | MODULATION | DELAY | REVERB | NOISE GATE. J'ai choisi de ne pas mettre l'effect loop, car je ne l'utilise pas pour le moment.
Cela donne l'assignations de contrôleurs suivante (en jaune):

Ensuite, pour un programme donné (ici, Bank 0 / Programme 1), vous allez pouvoir choisir quels seront les stomp allumés / éteints dans la colonne de droite (0 / éteint, 1/allumé)² :

Ici, BOOST | MODULATION | DELAY | NOISE GATE sont off, seul REVERB est allumée. Ceci veut dire que lorque vous appuierez sur Program 1 de la banque zero, le FCB enverra les valeurs des 5 contrôles à la valeur précisée (0 correspondant à 0, et 1 correpondant à 127). Du coup, cela éteindra le Delay et la modulation que je vous rappelle vous avez sauvé à On lors de la phase de programmation du preset sur l'ampli. Mais si en cours de jeu sur ce programme vous décidez d'utiliser le Delay, il vous suffit d'appuyez sur le stomp considéré et il s'allumera ainsi que le délai. Mon explication semble fastidieuse. C'est pour bien insister que le fait que si lors de l'édition du programme sur l'ampli vous avez la mauvaise idée de le sauver avec Delay et/ou Modulation à off, vous allez écraser les valeurs d'efficacité de l'effet à cause du bug sur l'ampli précisé en intro de cet article. Il faut donc bien penser à rallumer ces 2 effets AVANT de sauver le programme... et c'est le FCB qui les éteindra ou les allumera en fonction de ce que vous avez choisi.
A noter que vous allez aussi pouvoir, pour chaque programme, préciser le control change associé aux 2 pédales d'expression. Ici, j'ai mis le gain sur celle de gauche (CC 064) et le volume sur celle de droite (CC 007). Mais vous pouvez y mettre n'importe quoi, voir un paramètre d'effet par exemple. Vous pouvez également borner les valeurs min / max associées à l'action de la pédale (ex : 027 000 030 permettra de varier le Delay Feedback de 0 à 30).
Il y a 127 programmes disponibles dans les H&K. Pour appeler ces programmes, il fa vous falloir mettre ne numéro du program change à envoyer dans chaque programme du FCB. Mais le FCB une limitation. A cause des fonctions additionnelles, ils ont du réduire la mémoire de stockage des programme à 95 (banque 0 > 19 de 5 programmes). Bon, ca laisse quand même de quoi faire...

Comme vous le voyez, il y a encore 4 colonnes (PC2 à PC5) pour envoyer d'autres programmes change à d'autres appareils, CC1 et CC2 pour envoyer des contrôleurs continus, et même SW pour allumer ou éteindre l'un des 2 switches externes. Il y a de quoi faire.
Une fois le job fait vous pourrez envoyer le programme au FCB. Un fois le FCB programmé je vous recommande de faire une sauvegarde de la config sur votre ordi tout comme vous avez déjà du le faire pour le H&K.
A ce stade, nous avons donc un pédalier midi configuré pour allumer et éteindre jusqu'à 5 fonctions du HK et gérer la navigations dans vos présets ainsi que vos réglages par défaut.
Tap Tempo sur FCB1010 pour H&K
Sur le FCB 1010, il est possible de gérer le tap tempo avec 2 méthodes :
- Note On à intervalle régulier.
- Envoi d'un CC Tap Tempo
Aucune des deux n'est malheureusement disoniible sur les Grandmeister sur lequel on ne peut changer le tempo qu'en envoyant un CC 004, avec une valeur de 0 à 127 paramétrant l'espacement entre les beats. Il faut donc calculer le Delay Time avec le BPM voulu. D'après la doc, pour la valeur 0 du CC, nous avons 51ms de delay time (soit un BPM de 1176). Pour 127 nous avons 1360 ms de delay time (soit un BPM de 44). La valeur du contrôleur continu se calcule donc ainsi:
CC = (1000*(1/(BPM/60))-51)/((1360-51)/127) avec BPM compris entre 45 et 1176
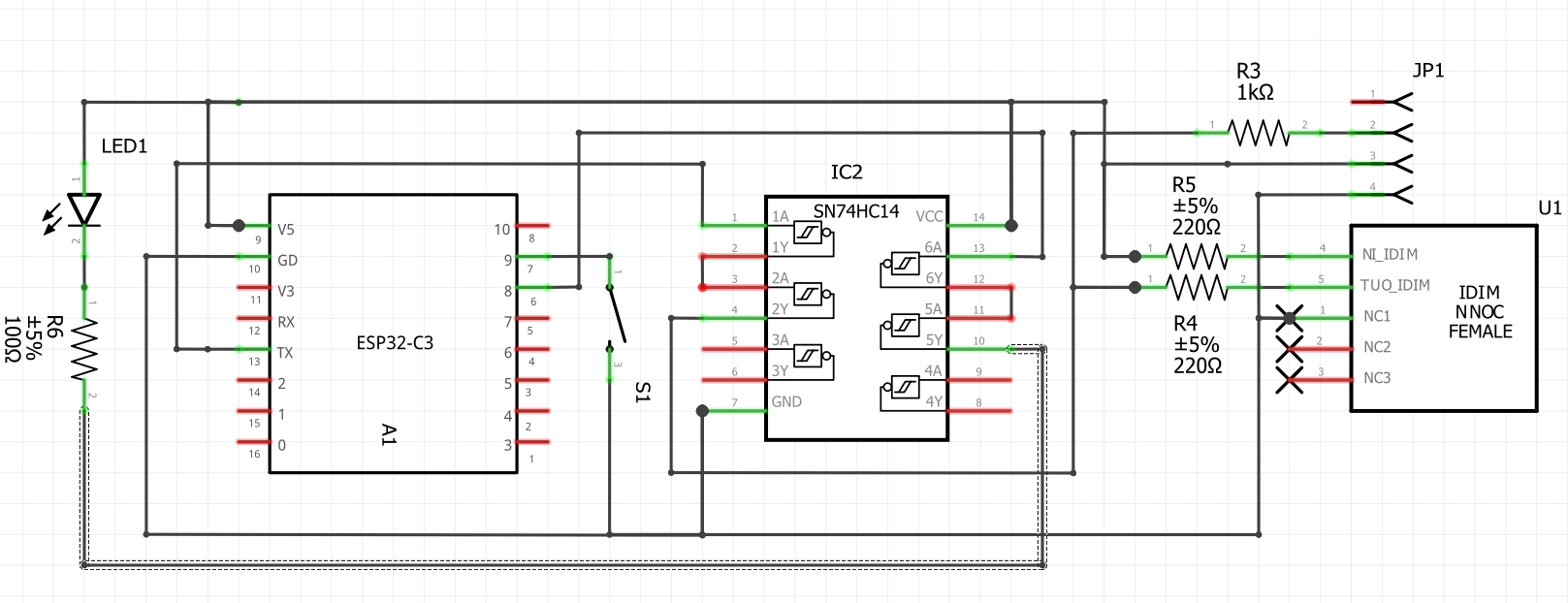
Mais alors ce qui serait super, serait d'avoir directment un switch sur le FCB1010 qui lorsque frappé à intervalle régulier (au moins 2 fois), puisse faire ce calcul pour nous et l'envoyer en midi ! Le code source du firmware Uno n'étant pas disponible, j'ai choisi de le faire avec une carte électonique additionnelle. J'ai choisi une ESP32C3 équipée d'un afficheur OLED. Cela coute un peu plus de 2 euros sur ali, et dispose d'un processeur à 160Mhz, de wifi, de Bluetooth et d'un petit afficheur oled pratique pour faire le mise au point.
Pour réaliser la liaison midi, il va nous falloir également un circuit 74HCT14 (octuple inverseur et trigger de schmidt), une résistance de 1K, 2 résistances de 220 ohms. Il nous faudra également une led et une résistance de 100 ohms pour l'affichage du beat, et un footswitch pour indiquer le beat. Le tout sera cablé comme suit :


Vous pouvez également télécharger le schema Fritzing : /images/hk/esp32-taptempo-hk.fzz . Voici le code Arduino pour faire fonctionner la bête: /images/hk/ESP32-TapTempo-HK.ino
A noter que le 7414 est utilisé pour 2 fonctions:
- Bufferiser le signal TX pour attaquer le midi (et le convertir en 5V)
- Bufferiser le signal qui va piloter la led, les IO de l'esp32 n'étant pas assez puissantes pour piloter une led haute luminosité.
A noter sur le schema que vous disposez de 2 possibilités pour le raccorder au FCB:
- Soit mettre le montage dans un botier externe, et utiliser la prise midi out du montage pour le raccorder au midi In du FCB1010; Dans ce cas il faudra activer par l'éditeur la fonction "Midi Merge" du FCB1010. Il ajoutera les messages reçus sur le midi in à ceux générés par le pédalier.
- Soit (plus intrusif) l'intégrer dans le FCB1010. Cela peut se faire simplement en connectant 3 fils sur le connecteur à 4 broches qui va vers la carte midi. Sur le PCB du FCB, la broche 1 est repérée par une pastille carrée. La résistance de 1K en série avec le midi out TTL permettra de faire fonctionner le montage en même temps que l'électronique interne du pédalier sans soucis. En effet, l'opto coupleur du midi in étant en collecteur ouvert avec une résistance de 4.7K au + 5V, il n'y aura pas de conflit. C'est la même technique qui est utilisée sur les arduino pour permettre au RX du microcontroleur de recevoir soit le signal venant des shields, soit celui provenant du convertisseur USB/série. Bien sur il faudra aussi activer le midi merge sur la config du FCB pour que cela fonctionne... Ce qui est bien en l'intégrant, c'est que les alimentation seront directement fournies par le FCB. 2 trous suffisent, l'un pour le switch (12mm) et l'autre pour la led (variable en fonction de la led montée).
La petite carte qui porte les connecteurs midi dans le FCB1010 est cablée comme suit sur le connnecteur à 4 broches:
- 1 - Midi Out (TTL) - Ne pas raccorder.
- 2 - Midi In (TTL)
- 3 - 5V
- 4 - GND
A titre d'info en voici le schéma interne (tiré du service manual de Behringer) :

Voici ce que cela donne une fois intégré:


Le switch dépassant bien du pédalier, il est aisé de le manipuler avec le pied, sans toucher aux autres.
Il permet à partir de 2 tap consécutifs, de calculer le tempo et de l'envoyer au HK. Le tempo est réglabe de 41 (limite basse impoée par l'ampli) à 400 bpm (limite haute codée dans l'arduino, au dessus cela n'a pas beaucoup de sens). On peut faire jusqu'à 10 taps consécutifs, et dans ce cas le tempo sera calculé sur la moyenne des intervalles de frappes. Si l'on ne pappe plus pendant 5 secondes, ce compteur de atap est remis à zero, permettant de frapper un tout autre tempo.
Bonne réalisation!
